上周,我们聊到一个企业在做组织复盘与诊断时,应该关注什么,成功的关键有哪些。感兴趣的伙伴可以点击阅读:《做好组织复盘与诊断,助力战略规划落地!》
通常,一个多职能的组织,实施一次年度组织复盘和诊断是需要2-3天的时间的。只有有了足够的时间,才能推动讨论的深度和结果的质量。
今天,我们来一起聊聊,组织复盘的具体实施流程,以及其中的一些关注要点。
一、组织复盘和诊断的实施流程
我根据过往实战和企业服务经验,将组织复盘和诊断的工作坊流程,总结为以下步骤,供你参考。
Step1. 介绍议程、预期、工具
首先,组织复盘和诊断工作坊开始的时候,为了让所有参与者都能够尽快融入并与现场场域同频,主持人必须先介绍工作坊的整体框架,包括流程、各部分内容及产出预期等。
其次,主持人要推动参与者思考,自身对于本次组织复盘和诊断的预期是什么,然后相互了解预期、了解第一负责人的预期。
对工作坊的内容和流程了解、对目标形成基本共识,是推动伙伴们迅速进入角色并尽快同频共振的有效方法。
如上图所示的1、2、3三个环节,设计者和主持人可以根据组织和参与者的特点,灵活的设计一些小游戏/活动作为载体,以加速融入与同频。
接下来,引导师(或专家)要介绍和讲解方法论和核心工具。这也是组织复盘开始之后不可或缺的一环。因为参与者对工具的了解、对其中的术语和名词(特别是五要素)的定义和边界,是理解和共识的前提。
当然,不少企业过往都运用同一工具进行每年的组织复盘和诊断。那这时候,我们可以回溯这一方法论在组织中的引进、运用、迭代过程,从而提高参与者对公司业务、组织和诊断工具变迁的理解,以确保全体参与者对于方法论和工具的理解和运用水平的一致性。
Step2. 逐一展开五要素讨论
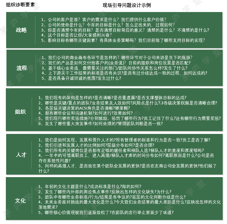
接下来,就是按照战略、流程、组织、人才、文化五要素的顺序,使用前期准备好的引导问题(笔者整理如下表,欢迎取需),引导全体参与者对五要素在公司运营管理中对战略实现的支撑,逐一予以讨论共创。

这是组织复盘和诊断的核心环节,也是现场实施过程中保证产出质量的最关键部分。那这个过程需要关注的重点有哪些?不急,我们在文章的后半部分会讲到,现在还是先来看看后面的步骤。
Step3. 识别焦点、行动计划
首先,我们聊聊“识别焦点”。
在每个要素的诊断共创之后,主持人都要推动全体,共识出在该要素下、2-3项当前我们面对的最关键问题。
而在工作坊的最后,主持人需要再次引导一个整体的收敛和聚焦:把每个因素的关键问题放在一起,找到我们整个组织为了实现客户价值和战略目标,当下内部面对的最核心的3-5个关键问题是什么,进而启动行动方案。
所以,在组织复盘和诊断工作坊的最后环节中,需要产出两个明确的结论:识别焦点、行动计划。
识别焦点是一次再收敛的过程,这个过程并不简单。因为我们要将之前的每个要素按重要度排序。我们要避免在面对五个要素之间关键问题的重要度选择时,因为局部视野和本位主义所带来的局限性。
如何避免?
这时就要求现场的引导人、专家、第一负责人,在参与者发言时,能够迅速有效地识别这些局限性背后的原因,到底是局部视野等能力问题?还是本位主义等意愿问题?从而给出正确的引导和影响方式。
接下来,再聊聊“行动计划”。
由于组织复盘和诊断工作坊时间不可控,而“行动计划”这一部分又是要转换视角聚焦未来的,所以我们要灵活把握这一部分产出结果的颗粒度。
但是主持人和第一责人需要特别注意的是:由于要指定方案负责人并明确要求,参与者们会面对另一种人际冲突。
如果企业没有形成积极且强大的组织文化时,人性此时自然会选择逃避或者“划水”。因此,这时候临门一脚的基本原则必须把握住。“两个必选、两个可选”原则,分享给你。
两个必选、两个可选,原则如下:
■ 两个必选:
1、每个核心问题改进项目的负责人必须明确且唯一。
2、每个核心问题当前的状态,以及年底时成功的样子(即成功的标准)必须明确。
■ 两个可选:
1、 每个核心问题改进项目的关键里程碑即里程碑的关键标志。
2、 每个核心问题改进项目的关键举措(行动计划中的核心突破与创新点)。
二、五要素的共创讨论,注意三点
现在,终于要回头给你讲讲重头戏了:五要素的共创讨论。
我们需要关注以下三点:参与角色,场域构建、共识过程。
1.五大角色
首先,现场讨论需要有不同角色的参与。其中不可或缺的五个角色是引导师、陈述者、专家、客户、质疑者。
我们一个个来说。
■ 引导师
引导师,通常就是现场的主持人。
要注意的是,主持人在这里的职责是引导而非主导,更多的是以提问、暂停、搁置、回顾等方法,激发所有参与者对问题的探索不断深入、找到答案,而不是主持人给出自己或者老大的意见成为主导。
■ 陈述者
陈述者,是相关事实和信息的提供者。
要注意的是,针对每个事件,不同参与者会有不同的视角,引导师、专家更多的是引发不同陈述者提供足够多的事实和信息,而尽量减少他们提供的主观判断和臆测对其他参与者的影响。
■ 专家
专家,通常包括有业务专家和逻辑工具专家两种,帮助现场随时提供专业信息和案例、梳理逻辑,以摆脱混乱和困局、及时纠偏。
■ 客户
客户,是纯粹的从客户视角提出信息和疑问,确保共创讨论始终围绕最基本的原则“实现客户价值”。
■ 质疑者
质疑者通常是“最后一关”,当结论和答案被全票通过、当论点被所有人支持甚至认为理所当然的时候,质疑者需要以挑剔的眼观提出挑战,确保结论在有限时间前提下能够最优。
这个角色在其他工具和方法论中有其他名字,比如“蓝军”、“黑帽子”、“第十人”等。
这五个角色我们都需要,但可以由同一人担当不同的角色。
举个例子。在工作坊中,组织的负责人、主持人、所有参与者,通常都要在自身角色(负责人应该是平等的共创参与者)和陈述者、专家、质疑者、客户之间不断切换。
而如果我们采取了分小组讨论的形式,那么每个小组都应该指定一名“质疑者”,而这位质疑者应当是在小组中的专业、逻辑、独立思考能力都是相对突出的。
主持人/引导师是工作坊必备的角色,第一负责人对工作坊的最终质量负责,所以这两位需要根据场域的变化、目标的需要,随时灵活的调整自己的角色,参与到工作坊的共创推进中。
如果允许,我们非常建议邀请典型客户代表参与工作坊,这对于组织复盘和诊断的质量一定有极大的促进作用。当下很多优秀的企业也慢慢采纳这种的工作方式:让客户代表参与到公司重要讨论共创中来。
所以我们建议在组织复盘和诊断的筹备之初,第一负责人先自我提问:我的典型客户可不可以参与进来?
2.积极场域的构建
我们要时刻关注和维护,五要素的诊断共创过程中,现场参与者的积极心态。
我们在上周的组织复盘和诊断(上篇)曾经提到,现场积极的场域氛围关键在于两点:开放和向内归因。
首先在“开放”这点上,有三个引导细节需要关注。
一是现场最好以分组形式展开,最少两组(每组至少4-5人)共同讨论共创,小组结论相互质疑深究、进一步深入探讨。
二是小组谈论尽量避免出现“集体盲区”,方式方法包括制定“质疑者”、基础探讨小组再细分、引导运用“MECE”、“金字塔”等工具等。
三是要特别关注第一负责人的发言时机和内容,把握好其“信息和专业上的权威性”与“共创讨论中的平等性”之间的平衡。
其次,我们还要不断提醒大家向内归因。
工作坊主持人和第一负责人非常重要的职责之一,就是随时感知并维护现场温度:每一位参与者发言时,每一组讨论结果发表时,个体/团队之间就对方结论和信息提出质疑和建议时,表达的信息、底层的逻辑,哪怕是一个细小的苗头和倾向是向外归因的,都应该随时提醒、指出甚至暂停,推动集体觉察与反思。
3.唯有参与,始有认同
五要素的诊断共创中,现场应持续保持“良性冲突”状态,“意见的充分表达与深度探讨”和“形成高度共识”之间,前者是因、后者是果。
史蒂芬•柯维在《高效能人士的七个习惯》中说:“唯有参与,始有认同。”这也是我们一直强调“共识”之重要性的原因。
只有当所有成员对组织的使命、战略、目标都有了共识,大家对于这些才会有承诺、愿担当。
而共创,即充分参与发现问题和制定计划的过程,是组织中高质量的参与方式。在共创的过程中,只有当所有参与者的意见都被充分表达和理解,继而进行了足够的讨论,才有可能达成高度的共识。
也就是说:高度的共识,是建立在对分歧的充分理解之上的。共创中从发散到收敛决策的过程,并不是一个放弃和判断对错的过程,而是核心团队对不同因素的重要度进行判断继而做出选择的过程。
因此,五要素中每一个的共创讨论都必须足够充分和深入。
很多时候,我们为了达成真正的深度共识,主持人会在各小组发表讨论结果、小组间相互PK做了更深层探究之后,要求各组在此基础上进行第二轮讨论,再由主持人引导共识的达成。
所以工作坊的时间表,通常是个大致的预估,高质量的共创经常会需要两轮的讨论,因此需要投入更多的时间和精力,来确保共创结果质量。当会议延至深夜,通常是所有参与者的默契:当它需要出现时,所有人都会认为它是理所当然。
// 最后的话
让我们再次回归这五要素。
组织复盘和诊断中的五要素,是业务目标达成、组织战略实现的支持要素。五要素是因,业务结果是果。
优秀的公司运营治理一定不是开盲盒、砸彩蛋、赌运气,而是随时清晰自己在哪些“因”上做出努力,形成的改变如何影响了“果”的实现,这是需要以组织复盘和诊断来作为启动的。
希望你们都能找到最适合自己的工具方法论!